查政策, 找服务, 就上查策网 !

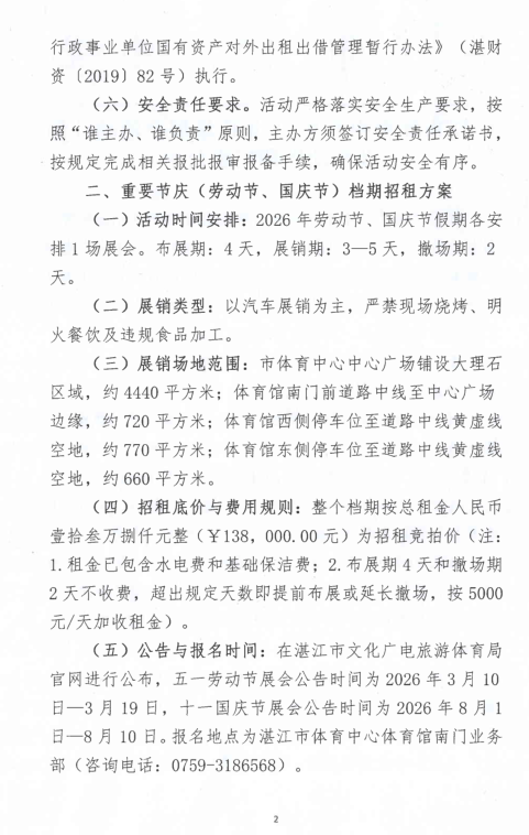
湛江市体育中心2026年广场展会活动计划及活动档期招租公示

湛江市文化广电旅游体育局 | 2026-03-09

更多精选

  • 2026-03-09 00:00:00
  • 2026-03-09 00:00:00
  • 2026-03-09 00:00:00
  • 2026-03-09 00:00:00
  • 2026-03-09 00:00:00
  • 2026-03-09 00:00:00
  • 2026-03-09 00:00:00
  • 2026-03-09 00:00:00
  • 2026-03-09 00:00:00
  • 2026-03-09 00:00:00
  • 2026-03-09 00:00:00
  • 2026-03-09 00:00:00
  • 2026-03-09 00:00:00
  • 2026-03-09 00:00:00
  • 2026-03-09 00:00:00
  • 2026-03-09 00:00:00
  • 2026-03-09 00:00:00
  • 2026-03-09 00:00:00
  • 2026-03-09 00:00:00
  • 2026-03-09 00:00:00
  • 服务热线:

    400-004-5577

    定制开发与商务合作:

    15013822990

    周一至周日,8:00am~18:00pm

    联系我们

    总部地址:深圳市龙华区数字创新中心(龙华区民塘路328号鸿荣源北站商业中心)B座23楼        商务合作:ccw@chacewang.com

    版权所有 © 2018-2026 查策网 粤ICP备18024597号